公司新闻
米乐M6官方入口,房地产企业战略采购管理流程
米乐m6官网登录入口3.1.1. 集团运营管理部于集团年度经营计划编制期间,根据公司战略规划和下一年度业务重点, 根据《采购方式分判作业指引》编制《战略采购招标发展计划》,对战略采购作出界定。经集团分管副总裁审核,由集团招标委员会审批后编制《战略采购招标总体计划》,作为年度部门工作计划的部分内容提交集团分管副总裁审核,由集团招标委员会审批。集团运营管理部根据《战略采购招标总体计划》细化形成《战略采购招标单项计划》,呈集团分管副总裁审核,集团招标委员会审批后执行。
3.1.2. 集团招标委员会成员由集团总裁指定,签发《招标小组成员名单》。一般由集团总裁作为集团招标委员会组长,也可由集团总裁指定人员担任。
3.2.1. 《战略采购招标单项计划》审批的同时,集团运营管理部组织集团产品研发部、战略及品牌营销部编制《战略采购评价标准》。
3.2.2. 集团分管副总裁审核《战略采购评价标准》后,与《战略采购招标单项计划》交集团招标委员会审批后执行。
3.3.1. 发布招标信息: 根据《战略采购招标总体计划》,细化各项目招标进程形成《战略采购招标单项计划》,资格审查截止日期15 天前,集团运营管理部安排在政府招标办、公司网站或以其他方式发布招标公告。招标公告应明确招标项目名称、招标范围、规模、资格审查截止日期、招标要求等信息。
3.3.2. 投标意向单位资料的收集:集团运营管理部通过招标公告、供方信息库、市场查询等方式收集投标意向单位。应保证投标意向单位的数量不少于三家,
3.4.2. 资格审查分为资格预审和资格后审。资格预审指在开标前对潜在投标单位进行的资格审查;资格后审指开标后对投标单位进行的资格审查。进行资格预审的,一般不再进行资格后审。对供方的资质审查必须包括但不限于以下内容:
3.5.1. 对于集团供方信息库中在合格供方名录下,及近两年已考察通过的供方(包括一年内已考察通过但未合作过的供方) ,不需要进行考察。
3.5.2. 集团运营管理部在组织考察前制订《供方考察评价表》,集团招标委员会确定《供方考察评价表》的考察项目、权重、评分标准和考察人员名单。
3.5.3. 考察小组对供方进行资质条件、业绩、信誉、技术、资金及工程实例考察,并填写《供方考察评价表》汇总到考察小组负责人(一般由集团分管副总裁担任),由小组负责人做出综合评估。填写《投标单位资格审批表》提交集团招标委员会审批。其中《投标单位资格审批表》应明确供方类别:
4) 不合格供方:考察不合格及合作后经评价为不合格的供方。3.5.4. 集团运营管理部对推荐入围单位评估,确定不少于三家的入围单位名单及相关资料提交集团分管副总裁审核,由集团招标委员会审批确定发标单位。
3.5.5. 因业务紧急,在发标前无法提察的供方,由集团分管副总裁同意后可先行发标,在定标前,视回标情况决定是否组织考察。
1) 集团运营管理部在具备招标条件的情况下,启动招标文件编制工作。集团产品研发部与战略及品牌营销部参与编制招标文件。
d) 投标项目清单(如材料设备类需包含甲供设备/ 材料清单、甲控设备/ 材料清单、甲控设备/ 材料品牌范围名单、设备/ 材料封样、检验及验收要求等)
a) 是要求投标方按照对投标单价、付款、工(货)期、担保函、结算原则等的回复要求,为固定格式,要求投标方单独密封;
c) 报价要求说明:总体报价要求及说明、甲方认质认价和甲供设备/ 材料取费办法(包括损耗率的报价要求) 、投标报价中包括的各项费用的说明(包括利润、税收、有偿服务费、配合费、材料涨价风险、不可预见费等) 、汇总方式;
f) 投标资料要求:法人证明书及法人委托书原件、营业执照及资质证书、主要工程业绩(同类型)、投标报价书、报价清单、报价特别说明、单价分析表、其他资料; 技术投标书, 包括管理组织架构、质量保证措施、人员设备配置、货期安排、其他;g) 资料密封要求;
3.6.2. 招标文件编制完成后,集团运营管理部负责填写《招标文件审批表》,由集团分管副总裁审核,送集团招标委员会会签。
3.6.3. 在报批过程中涉及到对《招标文件》有修改的意见时,由集团运营管理部修改,修改后经集团分管副总裁审核、集团招标委员会会签的《招标文件》为正式发标文件。
3.7.1. 集团运营管理部负责对入围单位进行发标,并组织集团招标委员会进行战略采购招标答疑或参加战略采购招标答疑会:
2) 发标、答疑过程中需要变更的,集团运营管理部汇总集团招标委员会意见,在答疑会后由集团运营管理部组织编制《答疑会记录》,经相关答疑人会签、集团运营管理部采购经理审批后发放给相关投标单位签收。《答疑会记录》将作为招标文件的补充文件。
3.7.2. 招标项目要求提供投标保证金的,由集团财务资金部收取,具体金额由集团招标委员会组长根据项目具体情况确定。
2) 中标单位在合同签订后7 天内,由集团运营管理部通知集团财务资金部将投标保证金自动转为履约保证金(中标单位在中标后不接受中标承诺主要条件的,不退还投标保证金,取消中标资格) 。
3.7.3. 集团运营管理部收取标书时,应检查标书是否有效密封,标书送达时间是否符合招标文件截标时间要求,并填写签收表。3.8. 开标前准备
3.8.1. 供方投标文件技术标采用暗标法投标,技术标内容及封面不得有投标单位名称和任何暗示性标识,否则做废标处理。
3.9.1. 集团招标成员员(由集团总裁任组长,由集团相关分管副总裁任副组长,外部专家及集团指定的其他人员为成员;集团总裁不参加评标时可授权相关人员主持开标和评标工作)会负责开标及评标工作,开评标应尽量缩小参加人员范围。
1) 开标参加人员:集团招标委员会组长、副组长和成员;根据招标项目实际情况,由集团招标委员会组长签发具体参加人员,由集团运营管理部通知。
2) 开标时,集团招标委员会应填写《开标记录表》,开标人员签字确认,开标后,商务标、技术标、经济标由集团运营管理部组织评审。由集团招标委员会确定技术入围单位,再进行经济比较评议,得出初定定标结果后,进行经济谈判后,确定中标单位;
公司根据战略采购内容,采用以下三种评标、定标方法,具体评标、定标办法在《招标文件》中作出规定:
3.9.4. 在评标过程中,集团招标委员会若发现某投标单位的报价明显低于其他投标单位的报价,使得其报价可能低于其成本的,应要求该投标单位提供能够达到招标文件要求的货期、质量和技术标准的书面证明。投标单位无法合理说明或不能提供相关证明材料的,该单位标书应作为废标处理,评标报告中应明确写出废标原因。
3.10.1. 开标后,需要进一步谈判的招标项目,集团招标委员会确定谈判入围单位,谈判入围单位不得少于3 家。技术标评审负责人须书面提出技术标中存在的问题和公司的要求,提交集团招标委员会组长。
3.10.2. 集团招标委员会组长对供方经济报价中价格的合理性进行分析,是否有不合理报价、是否有不平衡报价及存在的其他问题,并组织会议谈判。
3.10.3. 谈判过程中,由技术标评审负责人或其指定的技术、工程人员负责落实解决技术标中的问题,需要时,集团招标委员会通知相关部门参加谈判。
3.11.1. 集团招标委员会按谈判结束结果,填写《招标结果审批表》和《投标情况对比分析表》(作为战略合作协议的附件) 。
3.11.2. 《招标结果审批表》定标意见由集团总裁审批,集团运营管理部在定标后5个工作日内对中标单位发出《中标单位通知书》。如战略合作项目出现变更,则由集团运营管理部修订《采购方式分判作业指引》内容。
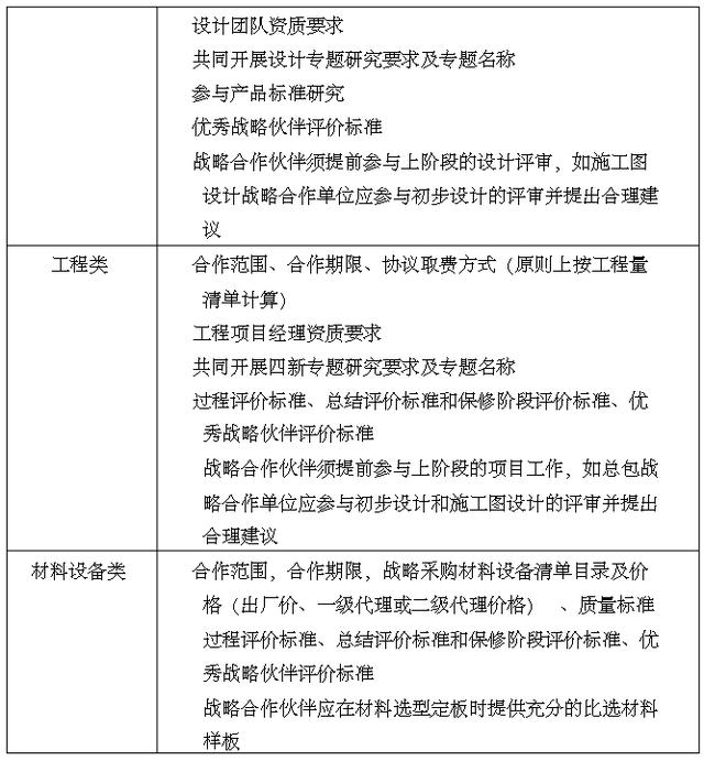
3.12.1. 在招标入围单位确定后,集团运营管理部以《战略合作协议》模板编制《战略合作框架协议》(作为招标文件的附件) 。战略合作的要点如下:
3.12.2. 集团运营管理部在招标确定中标单位后,拟定《战略采购协议》,经集团资金管理部、风险控制部、分管副总裁审核后,报送集团总裁审批。
3.12.3. 由集团运营管理部负责与确定的战略合作伙伴签定《战略采购协议》,明确双方合作范围、合作期限、双方权益、合作经济条款等内容。
3.12.4. 协议签定后,集团运营管理部负责在五个工作日内填写《战略合作伙伴执行通知单》,将战略合作伙伴协议及情况通报责任部门、下属公司,要求在后续工作中执行。
3.13.1. 按《招标采购管理流程》、《合同管理流程》执行并拟订合同,并实施采购。对于非垄断性行业相关的战略伙伴工程量/ 采购量分配, 原则上年度优秀战略合作伙伴不低于70%,按合作评价结果进行合理分配米乐M6官方入口。
3.14.1. 集团运营管理部每年底组织城市公司设计部、造价采购部、工程部、客户服务部、营销策划对战略合作供应商进行评价,并汇总成《战略合作伙伴评价表》经责任部门会签后,交集团分管副总裁审批。
3.14.2. 年度战略合作评价得分≥ 80 分为优秀战略合作伙伴,经集团分管副总裁审批后,集团运营管理部组织对优秀战略伙伴进行公布和奖励; 评价得分< 60 分,取消战略合作供应商资格。
热点信息
-
米乐m6平台官方版米乐m6平台官方版过程方法是质量管理体系构建的关键,基于过程方法策划和构建质量管...
-
米乐m6官网登录入口3.1.1. 集团运营管理部于集团年度经营计划编制期间,根据公司战略规划和下一...